Hallo mastodon ich bin neu hier und schaue mich erstmal um.
📅 Archiv: 2024 // März
Zeitreise
❤️ Meiste Likes
| #1 | @tux | 80 |
| #2 | @Larvitz | 58 |
| #3 | @DonKali | 24 |
| #4 | @Mathias | 22 |
| #5 | @ralfwause | 15 |
🚀 Meiste Reblogs
| #1 | @tux | 46 |
| #2 | @Larvitz | 27 |
| #3 | @ralfwause | 6 |
| #4 | @DonKali | 6 |
| #5 | @Mathias | 3 |
🇩🇪 Deutsch
Ich hatte im Bekanntenkreis gerade die Frage, wo man heute gut gebrauchte #ThinkPad Notebooks kaufen kann?
Kann ruhig etwas älteres sein, es ist für jemanden, der #Linux lernen möchte.
Kennt jemand einen zuverlässigen Händler aus dem Deutschsprachigen Raum?
Gerne boosten.
Vielleicht einfach mal ein paar öffentliche Toiletten bauen: In #Mainz gibt es nämlich (fast) keine.
"Keine Kartenzahlung: Wie am Finanzamt vorbeigewir…" auf YouTube ansehen
Keine Kartenzahlung: Wie am Finanzamt vorbeigewir…: https://youtu.be/Q7aoqKQQT_s
Ein sehr schönes Spiel, muss ich sagen. Obwohl es gar nicht mein Genre ist.
Ich freue mich schon auf den nächsten Teil.
Wie schnell und komfortabel man in Europa voran kommt mit einem gut funktionierenden Netz von Hochgeschwindigkeitszügen ist etwas, das mich immer wieder fasziniert.
Mehr als doppelt so schnell von Start zu Ziel, als es mit dem Auto selbst bei optimistischer Schätzung möglich gewesen wäre und so viel entspannter.
#Bahn #ProBahn #Reisen #ICE #TGV
Wir waren am #WE mal wieder produktiv und haben es endlich geschafft, die #Steuererklärung fertig zu stellen.
#linux #security #xz #cve20243094
Someone put a backdoor in the xz library.
Because of the CVE-2024-3094 in xz, I Downgraded my system packages to:
~ ❯ sudo dnf downgrade xz
xz-5.4.6-1.fc40.x86_6
xz-devel-5.4.6-1.fc40.x86_64
xz-libs-5.4.6-1.fc40.i686
xz-libs-5.4.6-1.fc40.x86_64
xz-lzma-compat-5.4.6-1.fc40.x86_64
Another solution on #Fedora40 would be "sudo dnf upgrade --refresh --advisory=FEDORA-2024-d02c7bb266" but the mirror, I use doesn't seem to have that advisory yet.
https://www.redhat.com/en/blog/urgent-security-alert-fedora-41-and-rawhide-users
https://bodhi.fedoraproject.org/updates/FEDORA-2024-d02c7bb266
https://www.cve.org/CVERecord?id=CVE-2024-3094
No backup, no pity? That is also true for myself. Had an #oopsie and lost my #homeassistant #postgresql database with 2 years of measurements by stupid accident.
TIL: Don't remove the old postgresql database version with "apt purge" after an #Debian OS upgrade before migrating the data to the new version/instance 🤦
Bye bye data 
Did some #monitoring work this Sunday. Quite some data in our S3 buckets for #burningboard #mastodon even though we only keep media files for 7 days currently 😀
Erste Woche in #vietnam entgegen der Prognose der Kollegen überlebt ohne von einem Moped überrollt oder von einer Schlange gefressen zu werden.
Erste Erkenntnis der diversen Streifzüge mit der vietnamesischen Verwandtschaft: Frag nicht WAS du da gerade isst, geh einfach davon aus es ist lecker.
Zweite Erkenntnis: Der Verkehr hier folgt Regeln, diese konvergieren aber selten mit den nieder geschriebenen Varianten.
Dritte Erkenntnis: Je fragwürdiger der Streetfood Stand oder die Bude aussieht um so besser das Essen.
I wanted to try something in #fedora #silverblue rawhide and did not immediately see that on https://dl.fedoraproject.org/pub/fedora/linux/development/rawhide/AtomicWorkstation/x86_64/iso/ there's still an old version based on Fedora 29 laying around. Well, now I have some Fedora silverblue #linux from 2018 running 🤣 
Auch interessant das #Flipboard , beim entwickeln der Volltextsuche bei #Mastodon mitgeholfen hat. 👍
#C64 Kultheft erscheint jetzt monatlich online – Nach 40 Jahren
https://t3n.de/news/c64-kultheft-nach-40-jahren-online-1615418/
Heretic II, die hochgelobte Fortsetzung der Hexen- und Heretic-Serie von Raven Software ® ist nun auch für AmigaOS 4 verfügbar. 😎🎮
Jetzt mit neuer Verpackung, Booklet und CD-Inlay! 🤩
https://www.amiga-shop.net/Amiga-Software/Amiga-Spiele/Heretic-II-fuer-AmigaOS-4::1354.html
#commodoreamiga
Das Spiel würde mich schon reizen, aber wenn ich mir die Spielerzahlen so anschaue.
Eine Integration von Flatpaks wäre schön, ich bin gespannt.
https://www.smartdroid.de/chromebooks-werden-bei-apps-besser-aufgestellt/
Es gibt irgendwo einen Sättigungspunkt für ostasiatische Kultur... und der ist mittlerweile bei mir erreicht. Es ist zwar alles faszinierend und interessant, aber ab diesem "Sättigungspunkt" will der deutsche in mir einfach nur wieder als worst-case den harmlosen und entspannten Frankfurter Rush-Hour Verkehr mit seinen im Vergleich defensiv und rücksichtsvoll fahrenden Verkehrsteilnehmern, keine ständigen Einladungen zum Essen (und natürlich trinken) und keine nett gemeinten, für deutsche aber extrem nervigen Bevormundungen mehr.
Oh und natürlich das wichtigste: Die Geräuschkulisse aus defektem Mopedauspuff (mir ist hier wirklich kein einziges Moped mit irgend einem winzigen Rest Dämmstoff im Schalldämpfer begegnet) und dem ständigen hupen brennt sich irgendwie ein...
Aber auch wenn ich irgendwie froh bin Freitag Nacht wieder im Flieger zu sitzen: Vietnam ist (besonders wenn man da Familie hat) immer wieder eine Reise wert.
Erste Nachurlaubswoche fast rum, es sind keine Katastrophen passiert und ich habe sogar genuegend Zeit um mich ein wenig mit #Forth herumschlagen zu koennen. Kurz: Bin gar nicht mal so unzufrieden
Ich soll einen Termin mit einem Schlösser abmachen, für einen Kosten Voranschlag. Der Schlösser ruft in der Firma an. Mein Chef nimmt das Telefonat entgegen und sagt er soll Montag kommen (anstelle von heute). Die Sekretärin fragt ob sie mich via mail informieren soll, der Chef meint das sei nicht nötig. Nur durch Zufall davon erfahren
AmigaOS 3.2 - Das Handbuch 📕💾😃
Der praktische Wegweiser durch das Amiga-Betriebssystem für Wieder- und Neueinsteiger, Fortgeschrittene und Profis.
Jetzt auch bei uns erhältlich! 🎊🎉🤩
https://www.amiga-shop.net/Retro-Computer-Literatur/Buecher/AmigaOS-3-2-Das-Handbuch::1359.html
#commodoreamiga #buchempfehlung
Hier kann man verschiedene Chatbots gegeneinander antreten lassen und bewerten, wirklich ein tooles Spielzeug:
Bei uns im Herkules konnte man schön beobachten wie man eine neue Technologie RICHTIG einführt:
Jetzt gibt's hier seit etwas über zwei Jahren Scanbox Einkaufswagen zum selber scannen, in den ersten paar Monaten stand an gefühlt jedem Regal ein geschulte Mitarbeiter der bei dem kleinsten Anzeichen von Problemen herbei gesprungen kam, das lief so lange bis es nur noch sporadisch Probleme gab... und nun, seit Monaten läuft das ganze ziemlich einwandfrei.
So sollte sowas eigentlich immer laufen.
Ich bin derzeit (obwohl bekennender Jünger des großen Pinguins) beruflich gezwungen mich nach langer Zeit (20 Jahre etwa) wieder tiefer mit #Windows und dem aktuellen #Microsoft Ökosystem auseinander zu setzen.
Was soll ich sagen... die Produkte an und für sich sind überraschenderweise tatsächlich gut, was aber alles in schlechtes Licht rückt sind die überall vorhandenen dark patterns und diese ständigen Versuche die eigentlich guten Produkte super aggressiv zu vermarkten und den User "zu seinem Glück zu zwingen".
Sollte irgend ein hochrangiger Microsoftler das zufällig lesen: Schmeißt eure Marketing Abteilung raus und verzichtet auf diese elende "Zwangsfütterung" der User. Ihr habt ein gutes Software Ökosystem und macht mit den Methoden unnötig Vertrauen kaputt.
Endlich die KickRom-Flash Bänke komfortabel umschalten: 📣
Mit dem KickRom-Flash 4-fach Umschalter ist das möglich. 🎉😃 Jetzt zwischen zwei verschiedenen Varianten wählen!
https://www.amiga-shop.net/Amiga-Hardware/Klassische-Amiga-Hardware/KickRom-Flash-4-fach-Flash-Rom-Umschalter::1348.html
#commodoreamiga
🇬🇧 Englisch
TIL: A lot about podman / quadlets while migrating some of my services from compose files to quadlet systemd units.
In the end this is quite simple. Just put a file (definition: https://github.com/containers/quadlet/blob/main/docs/Fileformat.md) with the extension .container in /etc/containers/systemd (or $HOME/.config/containers/systemd for rootless) and you can use systemctl to control the state of your container instance:
cat /etc/containers/systemd/bind-containerized.container
[Container]
ContainerName=docker-bind
ExposeHostPort=53/tcp
ExposeHostPort=53/udp
Image=localhost/bind
Network=ipv6
PublishPort=0.0.0.0:53
PublishPort=[::]:53
Volume=/opt/bind/cache:/var/cache/bind:Z
Volume=/opt/bind/configs:/etc/bind:Z
[Service]
Restart=always
systemctl start bind-containerized
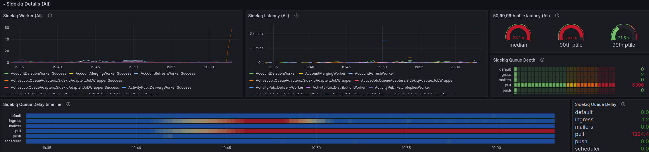
Kleiner Hinweis aus dem Maschinenraum:
Wir haben gerade Verzögerungen im Betriebsablauf.
Aufgrund einers ulimit / openfiles Problems hatte #burningboard.net eine Reihe von Problemen mit den sidekiq Warteschlangen.
Das Problem ist behoben, aber es gibt jetzt etliche tausende Jobs, die nachgeholt werden müssen.
Nicht erschrecken, wenn jetzt alte Toots in eure Timelines eingespült werden.
A little note from the engine room:
We are currently experiencing delays in our operations.
Due to an ulimit / openfiles issue #burningboard.net had a number of problems with the sidekiq queues.
The problem has been fixed, but there are now thousands of jobs that need to be caught up.
Don't be alarmed if old toots are now being flushed into your timelines.
schreibe eine REDME.txt, logout, ab in die pause. Komme wider, login, datei weg. bash_historty, nichts. Selbstzweifel . . .
Realisieren das es im home verzeichnis von root liegt 🤦♂️
APPLE CAR: 10 MILLIARDEN, WAS IST SCHIEF GELAUFEN?, AUTOHERSTELLER SCHOCKIERT
https://gadgetchecks.de/apple-car-10-milliarden-was-ist-schief-gelaufen-autohersteller-schockiert/
#apple #news #daily #nachrichten #appledaily #applecar #icar #auto #elektroauto
NETFLIX: ALLE FILME UND SERIEN IM MÄRZ 2024
https://gadgetchecks.de/netflix-alle-filme-und-serien-im-maerz-2024/
#netflix #streaming #vod #serien #filme #märz #iphone #ipad #mac #appletv #fernseher
ANGEBOTE: ECOVACS DEEBOT X2 OMNI, T20 OMNI & WEITERE MODELLE MIT RABATT
https://gadgetchecks.de/angebote-ecovacs-deebot-x2-omni-t20-omni-weitere-modelle-mit-rabatt/
#deal #deals #angebot #angebote #schnäppchen #smarthome #gadgets #ios #ipados #watchos #ecovacs #deebot #t20 #x2 #bundles
APPLE DAILY: APP STORE ALTERNATIVE, MICROLED-DISPLAY GECANCELT, CHIP-DETAILS ENTHÜLLT
#apple #news #daily #nachrichten #appledaily #ipad #mac #ios #ipados #iphone #applewatch #watchos #macos #macbook #appstore #setapp #applewatchultra #applewatchultra2 #microled #cpu #chips #iphone16 #ipadmini #ipadpro #osram
DEAL: NETATMO SMARTER RAUMLUFTSENSOR 2ER-SET IM PREIS GESENKT
https://gadgetchecks.de/deal-netatmo-smarter-raumluftsensor-2er-set-im-preis-gesenkt/
#deal #deals #angebot #angebote #schnäppchen #smarthome #gadgets #ios #ipados #watchos #netatmo #raumluftsensor #sensor #smart #applehome #homekit
APPLE DAILY: WEB-APPS BLEIBEN, SICHERHEITSVORKEHRUNGEN FÜR DIE EU, MICROLED-DISPLAY GESTOPPT
#apple #news #daily #nachrichten #appledaily #ipad #mac #ios #ipados #iphone #applewatch #watchos #macos #macbook #appstore #webapps #ios17 #eu #applewatchultra #microled #display
APPLE NEWS: IPAD PRO DÜNNER, AKKU-LEBENSDAUER ERHÖHT, IOS 18 DESIGN, VISION PRO 2, NEUE WATCH-BÄNDER UND MEHR
#apple #news #daily #nachrichten #appledaily #ipad #ios #ipados #iphone #mac #macos #applewatch #watchos #eu #europa #appstore #visionos #visionpro #ipadpro #oled #iphone15 #ios18 #homepod #airpodspro #band #armband #safari #beats #beatssolo4
DEAL: APPLE IPAD 10. GENERATION ZUM HAMMERPREIS
https://gadgetchecks.de/deal-apple-ipad-10-generation-zum-hammerpreis/
#deal #deals #angebot #angebote #schnäppchen #smarthome #gadgets #ipados #ipad #ipad10gen
ANGEBOTE: MACBOOKS, IPHONES & WEITERE APPLE GERÄTE MIT LUKRATIVEM RABATT
https://gadgetchecks.de/angebote-macbooks-iphones-weitere-apple-geraete-mit-lukrativem-rabatt/
#deal #deals #angebot #angebote #schnäppchen #smarthome #gadgets #macbook #imac #macstudio #mac #iphone #applewatch #airpods #magicmouse #magictrackpad #magickeyboard
APPLE KÜNDIGT NEUE MACBOOK AIR MODELLE MIT M3 CHIP & NEUE ARMBÄNDER AN
https://gadgetchecks.de/apple-kuendigt-neue-macbook-air-modelle-mit-m3-chip-neue-armbaender-an/
#apple #news #daily #nachrichten #appledaily #applewatch #band #armband #macbookair #macbookairm3 #m3 #macbook
APPLE DAILY: NEUE MAGSAFE HALTERUNG, 2 MILLIARDEN US-DOLLAR STRAFE, MICROLED APPLE WATCH ULTRA KOMMT
#apple #news #daily #nachrichten #appledaily #ipad #mac #ios #ipados #iphone #applewatch #watchos #macos #macbook #appstore #belkin #magsafe #appletv4k #appletv #eu #microled #applewatchultra
DEAL: NEUES M3 MACBOOK AIR BEREITS MIT RABATT – AUCH BTO-MODELLE
https://gadgetchecks.de/deal-neue-m3-macbook-air-bereits-mit-rabatt-auch-bto-modelle/
#deal #deals #angebot #angebote #schnäppchen #smarthome #gadgets #macbookair #m3 #macbookairm3 #bto
APPLE DAILY: M3 MACBOOK AIR BENCHMARK, SIRI LERNT MUSIKVORLIEBEN, CHATGPT KANN ANTWORTEN VORLESEN
#apple #news #daily #nachrichten #appledaily #ipad #mac #ios #ipados #iphone #applewatch #watchos #macos #macbook #appstore #macbookair #macbookairm3 #benchmark #chatgpt #homepod #homepodos
DEAL: IPHONE 15 PRO ZUM BESTPREIS – NUR FÜR KURZE ZEIT
https://gadgetchecks.de/deal-iphone-15-pro-zum-bestpreis-nur-fuer-kurze-zeit/
#deal #deals #angebot #angebote #schnäppchen #smarthome #gadgets #iphone15 #iphone15pro
APPLE DAILY: ALTERNATIVE IOS APP STORES SCHONFRIST, NEUER APPLE PENCIL, IOS/IPADOS 17.4 UNBEDINGT INSTALLIEREN
#apple #news #daily #nachrichten #appledaily #ipad #mac #ios #ipados #iphone #applewatch #watchos #macos #macbook #appstore #eu #applepencil #sicherheit #update
DEAL: NEUES SMARTES TÜRSCHLOSS YALE LINUS L2 SMART LOCK BEREITS MIT RABATT
https://gadgetchecks.de/deal-neues-smartes-tuerschloss-yale-linus-l2-smart-lock-bereits-mit-rabatt/
#deal #deals #angebot #angebote #schnäppchen #smarthome #gadgets #ipados #ios #watchos #yale #smartlock #türschloss #smart #home #tür
APPLE DAILY: 20-ZOLL MACBOOK MIT FALTBAREM DISPLAY, 50 NEUE ANALYSEBERICHTE, EU APP STORE GESCHÄFTSBEDINGUNGEN ÜBERARBEITET
#apple #news #daily #nachrichten #appledaily #ipad #mac #ios #ipados #iphone #applewatch #watchos #macos #macbook #appstore #entwickler #analyse #apps #eu
CASHBACK 2024: GOPRO AKTION MIT BIS ZU 100 EURO RABATT
https://gadgetchecks.de/cashback-2024-gopro-aktion-mit-bis-zu-100-euro-rabatt/
#kamera #objektive #schnäppchen #angebot #angebote #cashback #deal #deals #gadgets #gopro #actioncam
APPLE DAILY: IOS 18 / MACOS 15 BEDIENUNGSHILFEN, 8,5 MILLIONEN OLED IPAD PRO, IOS-SAFARI LÖSCHEN
#apple #news #daily #nachrichten #appledaily #ipad #mac #ios #ipados #iphone #applewatch #watchos #macos #macbook #appstore #eu #ios18 #macos15 #ipadpro #oled #safari
DEAL: ELEKTRISCHE ZAHNBÜRSTE ORAL-B IO 9 PLUS MIT 41 % RABATT
https://gadgetchecks.de/deal-elektrische-zahnbuerste-oral-b-io-9-plus-mit-41-rabatt/
#deal #deals #angebot #angebote #schnäppchen #smarthome #gadgets #oralb #io9 #io8 #app #iiphone #ios
APPLE DAILY: NEUE IPADS MIT QUERFORMAT-KAMERA, EU-APP STORE 30-TAGE-FRIST, EPIC IOS-MARKTPLATZ KOMMT
#apple #news #daily #nachrichten #appledaily #ipad #mac #ios #ipados #iphone #applewatch #watchos #macos #macbook #appstore #eu #ipadpro #ipadair #oled #kamera #facetime #eu #epic
APPLE NEWS: M3 MACBOOK AIR SCHNELLERE SSD, IPHONE 16 PRO CAD-RENDERINGS, M3 MACBOOK PRO MULTI-DISPLAY UND MEHR
#apple #news #daily #nachrichten #appledaily #ipad #ios #ipados #iphone #mac #macos #applewatch #watchos #m3 #macbookpro #macbookair #iphone16 #google #chrome #safari #m1 #homepod
IPAD MINI 2024: WAS WIR BISLANG WISSEN!
https://gadgetchecks.de/ipad-mini-2024-was-wir-bislang-wissen/
#apple #news #daily #nachrichten #appledaily #ipad #ipados #ipadmini #ipadmini7 #ipadmini2024
APPLE DAILY: WEITERE M3 MACS IN 2024, IPHONE SE 4 RENDERINGS, HOMEPOD MIT DISPLAY
#apple #news #daily #nachrichten #appledaily #ipad #mac #ios #ipados #iphone #applewatch #watchos #macos #macbook #m3 #macmini #macpro #macstudio #iphonese #iphonese4 #homepod #homepoddisplay
DEAL: DREAME L20 ULTRA COMPLETE SAUG- & WISCHROBOTER STARK IM PREIS GESENKT
https://gadgetchecks.de/deal-dreame-l20-ultra-complete-saug-wischroboter-stark-im-preis-gesenkt/
#deal #deals #angebot #angebote #schnäppchen #smarthome #gadgets #ipados #ios #watchos #dreame #saugroboter #wischroboter
PARAMOUNT+: ALLE FILME UND SERIEN IM APRIL 2024
https://gadgetchecks.de/paramount-alle-filme-und-serien-im-april-2024/
#paramount #paramountplus #streaming #vod #serien #filme #april #iphone #ipad #mac #appletv #fernseher
APPLE DAILY: APPLE TV+ MIT WERBUNG, M4 MACBOOK PRO, APPS VON WEBSITES LADEN
https://gadgetchecks.de/apple-daily-apple-tv-mit-werbung-m4-macbook-pro-apps-von-websites-laden/
#apple #news #daily #nachrichten #appledaily #ipad #mac #ios #ipados #iphone #applewatch #watchos #macos #appletvplus #streaming #macbookpro #m4 #eu #appstore #sideloading
BESTE APPLE-DEALS: M3 MACBOOK AIR, AIRPODS PRO 2 USB-C, NOMAD LEDERARMBAND
https://gadgetchecks.de/beste-apple-deals-m3-macbook-air-airpods-pro-2-usb-c-nomad-lederarmband/
#deal #deals #angebot #angebote #schnäppchen #besteappledeals #aktion #sale #smarthome #gadgets #macbookair #m3 #airpodspro2 #nomad #strap #lederarmband #applewatch
"Allein durch Hitzewellen könnten Hunderttausende Menschen sterben, wenn die Politik nicht sofort handelt. "
Ja, aber das währen auch ausländer dabei. Gott wäre ich ein guter rechtsextremer.
Butter ist abgelaufen "scheiss ausländer".
Frau findet meinen Bierbauch nicht sexy "scheiss ausländer".
ungefragtes Windows update "scheiss ausländer".
https://www.tagesschau.de/wissen/klima/klimaerwaermung-europa-100.html
APPLE DAILY: IPHONE SE 4 WERTVERLUST, IPHONE 15 ZUSAMMENBAU, MACOS 14.4 HUB-PROBLEME
#apple #news #daily #nachrichten #appledaily #ipad #mac #ios #ipados #iphone #applewatch #watchos #macos #iphonese4 #hub #usb #iphone15 #brasilien
Chef :"ich bin nur von ja sagern umgeben"
Angestellter: "alle die eine abweichende Meinung hatten, haben sie entlassen"
Chef: "so ein unsinn, sie sind entlassen"



































:redhat:





